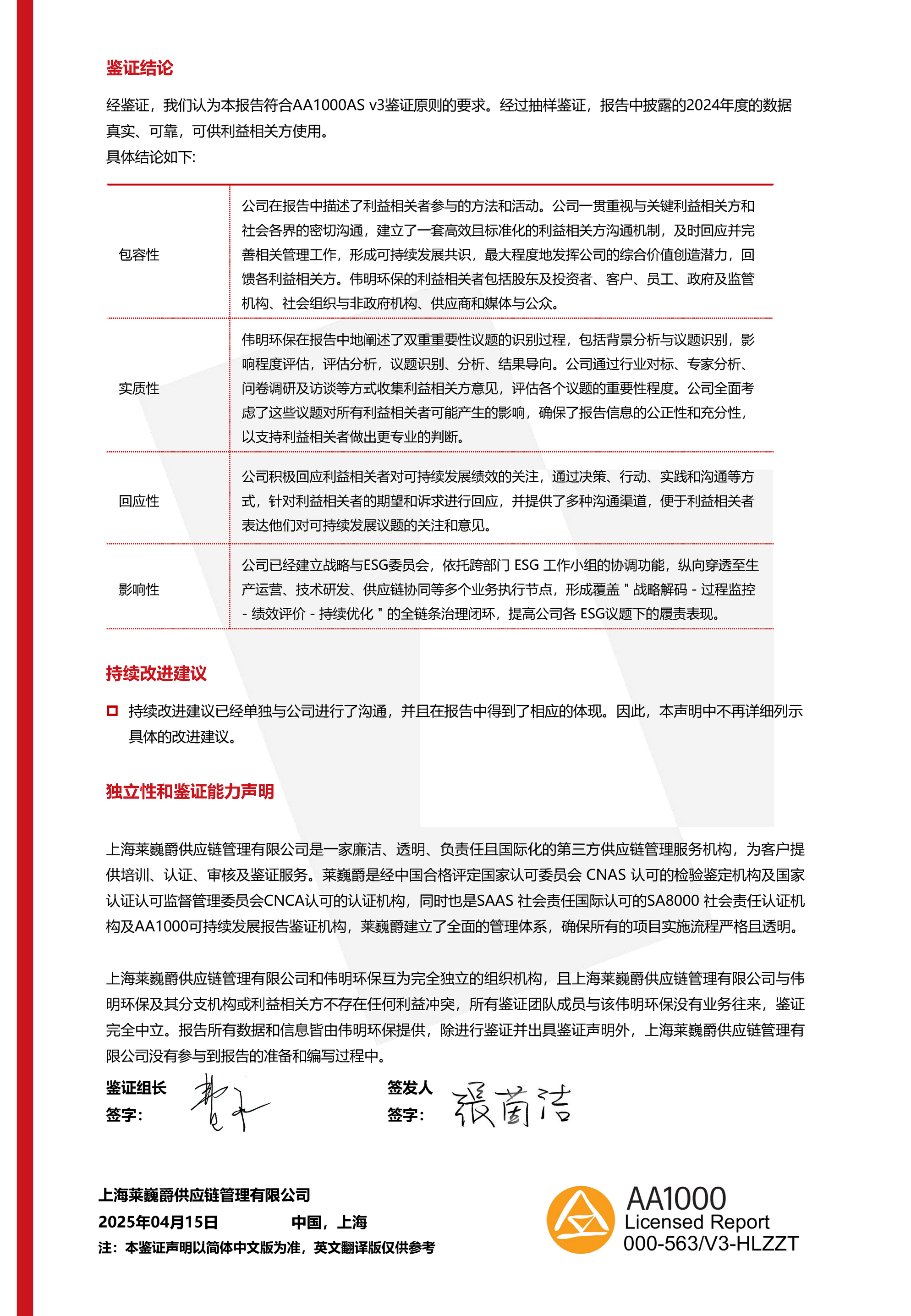
在当今全球对企业社会责任和可持续发展日益关注的形势下,确保 ESG 报告的真实性和透明度成为企业可持续发展实践的关键要素。2025 年 4 月,Leverage 为浙江伟明环保股份有限公司(以下简称 “伟明环保”)发布的《2024 年度环境、社会与治理(ESG)报告》提供了第三方独立鉴证服务。Leverage 依照 AA1000 审验标准,对该报告中披露的经济、环境和社会实质性议题,以及可持续发展绩效信息和数据进行了严格审验,结果表明,报告中 2024 年度披露的数据真实可信,可供各利益相关方参考使用。

(图片来自网络,侵删)


AA1000 系列标准由 AccountAbility 制定,这是一个全球性的组织,专注于推动可持续发展和责任管理。该系列标准旨在帮助企业和组织有效管理、评估和报告其社会责任和可持续发展绩效。其中,AA1000 Assurance Standard (AA1000AS) 标准通过第三方独立审计,确保企业报告的透明度和可信度。AA1000 ESG 报告鉴证声明对于推动企业的可持续发展至关重要,它代表着对企业 ESG 报告的客观审核,保障了报告信息的真实性和透明度。此次伟明环保完成 AA1000 ESG 报告鉴证,彰显了其对可持续发展的承诺和成就,增强了投资者、客户和公众的信任。

(图片来自网络,侵删)
在 ESG(环境、社会和治理)方面积极履行社会责任,推动可持续发展。公司建立了完善的 ESG 管理架构,以董事会为核心,涵盖战略与 ESG 委员会及办公室,通过系统评估 ESG 议题的实质性及其优先级,形成战略性决策建议。在环境管理方面,伟明环保设定了应对气候变化的目标,广泛应用垃圾焚烧发电、沼气发电、光伏发电等清洁和可再生能源技术,并依据气候相关财务信息披露工作组(TCFD)的建议,对气候相关风险与机遇进行了深入评估。在社会责任方面,公司高度重视员工权益,实施多元化员工培训和关怀项目,打造多元共融的工作环境,并积极开展社会公益活动。此外,伟明环保构建了标准化的信息披露机制,依据国际准则向利益相关方透明披露 ESG 信息,并将 ESG 纳入供应链管理全流程,推动供应商可持续发展。

浙江伟明环保股份有限公司(伟明环保)成立于 2001 年 12 月 29 日,位于浙江省温州市,是一家致力于环境治理、高端装备研发制造、新材料研发制造业务的大型股份制企业。2015 年 5 月 28 日,伟明环保在上海证券交易所成功上市,股票代码为 603568.SH。伟明环保是国内较早以环保全产业链服务为主营业务的 A 股上市公司之一。

(图片来自网络,侵删)
伟明环保的业务涵盖环境治理、装备制造、新能源材料研发制造等多个领域。其环境治理业务深耕垃圾协同处置,涵盖城市生活垃圾焚烧发电、餐厨垃圾处理、污泥处理及污水处理等领域。公司在国内市场拥有广泛的项目布局,连续多年在垃圾焚烧发电领域位居行业前列。此外,伟明环保的业务已经拓展到海外市场,公司在印尼投资建设了高冰镍项目,并在新能源材料领域与国际企业开展合作。
伟明环保非常注重研发投入,在国内设有多个研发中心,并与多所国内知名高校和研究机构合作,形成了产学研一体化的研发体系。伟明环保拥有丰富的专利技术,并参与了多项国家及行业标准的制定和修订。在 ESG(环境、社会和治理)实践方面,伟明环保积极履行社会责任,推动绿色低碳发展,探索 ESG 发展新路径。公司将 ESG 理念融入公司战略规划和经营管理等业务的各个环节,推进公司可持续发展。同时,伟明环保也将进一步加强与全球合作伙伴的紧密合作,共同推动用能电气化、能源利用高效化,为实现全球碳中和目标贡献更多智慧和力量。
我们的资质或实践:
·SAI 批准的 SA8000 认证机构(NO.046)
·中国合格评定国家认可委员会检验鉴定机构CNAS (NO.IB0605)
·国际劳工组织(ILO)SCORE 可持续发展项目许可机构
·中国海关总署批准的检验鉴定机构(No.683)
·HIGG FEM环境项目验证机构(NO.131899)
·公益金融联盟(GSFN)创始发起单位
·UNGC联合国契约组织成员
·CNCA中国国家认证认可监督管理委员会认证机构
·中国出入境检验检疫协会合规工作委员会成员
·浙江省国际贸易协会数字化专业委员会联合发起单位及专家委员
· UNEP LCI 联合国环境规划署生命周期倡议成员
·长三角一带一路国际认证联盟服务机构
·长三角绿色低碳发展行动共同体成员
·全生命周期绿色管理专业委员会成员单位
·中国企业气候行动CCCA成员
·AA1000可持续发展(ESG)报告验证机构
· 科学碳目标倡议(SBTi)成员
· TCFD气候相关财务信息披露工作组支持者
·EPD环境产品声明中国认可机构
·联合国责任投资原则组织(UN PRI)签署机构
·IIAF 国际反舞弊协会成员
·上海市企业法律顾问协会 理事单位
·上海市可持续发展研究会国际标准化专业委员会
·国家“绿色制造体系”第三方评价机构
·零碳工厂评价认证服务机构
·上海市绿色低碳服务机构
·制药供应链负责任倡议PSCI审核机构
·全球电子协会IPC1401 ESG管理体系先学伙伴
·EcoVadis 认可的核心咨询合作伙伴
·中华环保联合会ESG专委会委员单位
·IFRS认可的第三方服务机构
·IAASB认可的第三方服务机构
我们的服务:
Leverage在全球范围内为客户提供站式的解决方案和系列增值服务,包括但不限于如审核、认证、验证、验货、绿色供应链管理、培训、Ecovadis/CDP/NQC-SAQ/SBTi/CSA/MSCI 技术咨询、ILO SCORE 企业可持续发展培训项目、Higg FEM 环境验证项目、服务认证、产品认证、ISO 管理体系认证 (ISO9001 质量管理体系、ISO14001 环境管理体系、ISO45001 职业健康安全管理体系、ISO13485 医疗器械质量管理体系、ISO37001 反贿赂管理体系 、 ISO37301 合规管理体系 、GB/T 39604 社会责任管理体系、ISO20400 可持续采购绩效评估、ISO28000 供应链安全管理体系认证 等) 、 SA8000 社会责任审核 、神秘访客服务、OCI 海洋塑料循环回收认证、定制化可持续发展解决方案和 ESG 报告编制及评级提升、AA1000可持续发展(ESG/TCFD)报告鉴证、ISO14064 和 ISO14067 等温室气体碳盘查、碳足迹、碳管理体系建设、碳中和认证、碳中和路线图披露等相关可持续发展服务。
我们的客户:
我们已经为350多家国内外著名品牌提供了专业服务,其中包括正泰集团、金风科技、华为、晶科能源、瑞可达、中材科技、上下、台达、丰田汽车、奇瑞、晨光、中车、阳光能源、冠捷、臻臣、翔泰、Gildan、The Very Group, The Manufactured Network, ARCO, MuscleSquad, WALMART, GAP, H&M, ZARA, NIKE, ADIDAS, ONLY, PVH, VF, TARGET, Costco, ALDI, DUNELM, ASDA, Coles, JCPenney, COLES, NewLook, B&Q, BAREFOOT, MONSOON, George, Waitrose, RiverIsland, HALFORDS, JohnLewis, Hallmark等。
我们的服务网络:
我们也在包括日本、韩国、越南、柬埔寨、孟加拉、缅甸、马来西亚、印度尼西亚、斯里兰卡、巴基斯坦、美国、英国、意大利等国家设立分公司或代表处,相信能为供应链上游的利益相关方提供更为全面的解决方案。
欢迎联系我们
Leverage上海总部 :
地址:上海市闵行区恒南路1328号2号楼M02室
电话: +86 21 64067720
邮箱:info@leveragelimited.com
业务联系:
Murphy Fei 13917452486
Aron Qu 13917794381
Weber Hu 18817921025
其他事宜联系人:
技术支持: Joyce Gu 13601755765
投诉及建议: Murphy Fei 13917452486
廉政事宜: Aron Qu 13917794381
匿名举报邮箱:
compliance@leveragelimited.com
【联系我们】
Tel:
+86 21 64067720
Email: info@leveragelimited.com